湖南省分别针对“农村客运”与“两客”车辆发布《农村客运车辆智能监管平台报警规则及管理细则(2025版试行)》、《两客车辆智能监管平台报警规则及管理细则(2025版)》。文件通过明确具体的驾驶员不安全驾驶行为与设备管理警情,构建了从实时报警、企业处置到行业督查、误报申诉的管理机制。
农村客运车辆智能监管平台报警规则及管理细则
湖南省制定该文件指导全省“两客”车辆运输安全生产智能监管工作,明确了报警规则、省平台技术监察规则、企业报警处置、行业督察督办细则、误报警情申诉的细则。
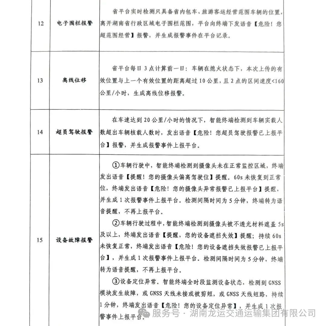
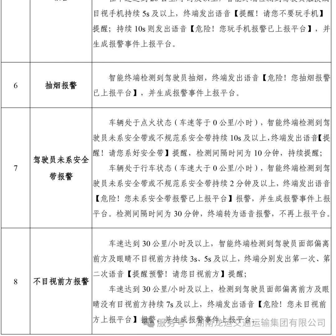
01明确农村客运驾驶员在驾驶道路运输车辆过程中影响行车安全的行为18项,其中驾驶员不安全驾驶行为类警情10项,智能设备及管理类警情8项。
包括超时驾驶报警、超速驾驶报警、抽烟报警、不目视前方报警、驾驶员身份识别报警等。
包括摄像头故障监察、设备异常离线监察、报警参数异常等。
1、建立满足有场地、有机构、有闭环等要求的健全工作机构
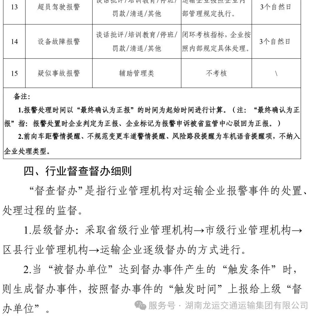
2、警情处置包括:运输企业需对平台接收到的报警事件,及时准确、报警处置的有效时间区间说明、运输企业需及时对报警事件进行核实
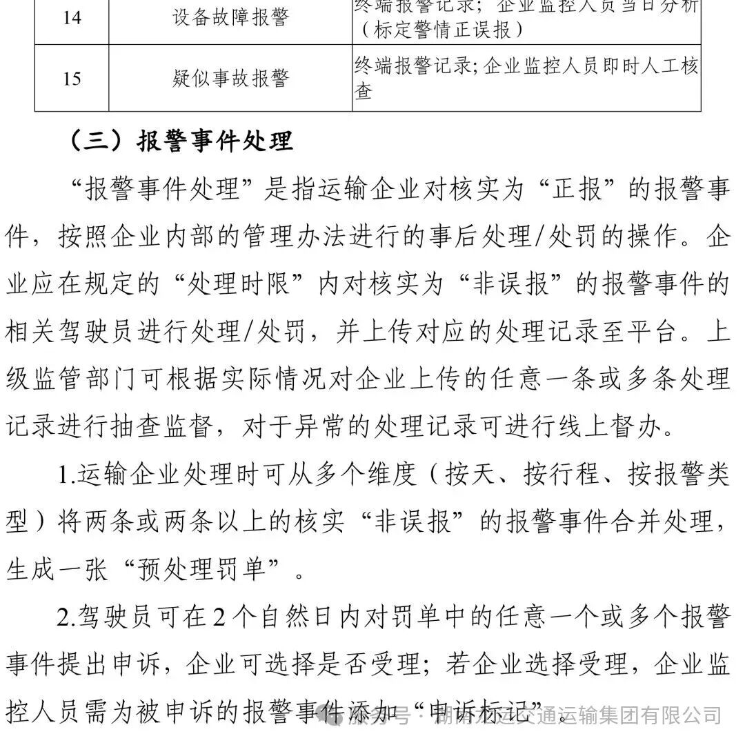
3、报警事件处理:运输企业处理时可从多个维度(按天、按行程、按报警类型)将两条或两条以上的核实“非误报”的报警事件合并处理,生成一张“预处理罚单”等。
行业管理机构对运输企业报警事件的处置、处理过程的监督。
当某件警情被客服人员核实为误报时,该条报警进入误报记录库,运输企业不进行后续处理/处罚操作;若客服人员核实为“非误报”时,该条报警取消“误报警情标记”,运输企业进入后续的报警处理流程等。农村客运车辆智能监管平台报警规则及管理细则
|
|
|
|
|
|
|
|
|
|
|
|
|
|
|
|
|
|
|
左右滑动查看全部湖南省两客车辆智能监管平台报警规则及管理细该细则明确两客企业驾驶员在驾驶道路运输车辆过程中影响行车安全的行为共19项,其中驾驶员不安全驾驶行为类警情11项,智能设备及管理类警情8项。
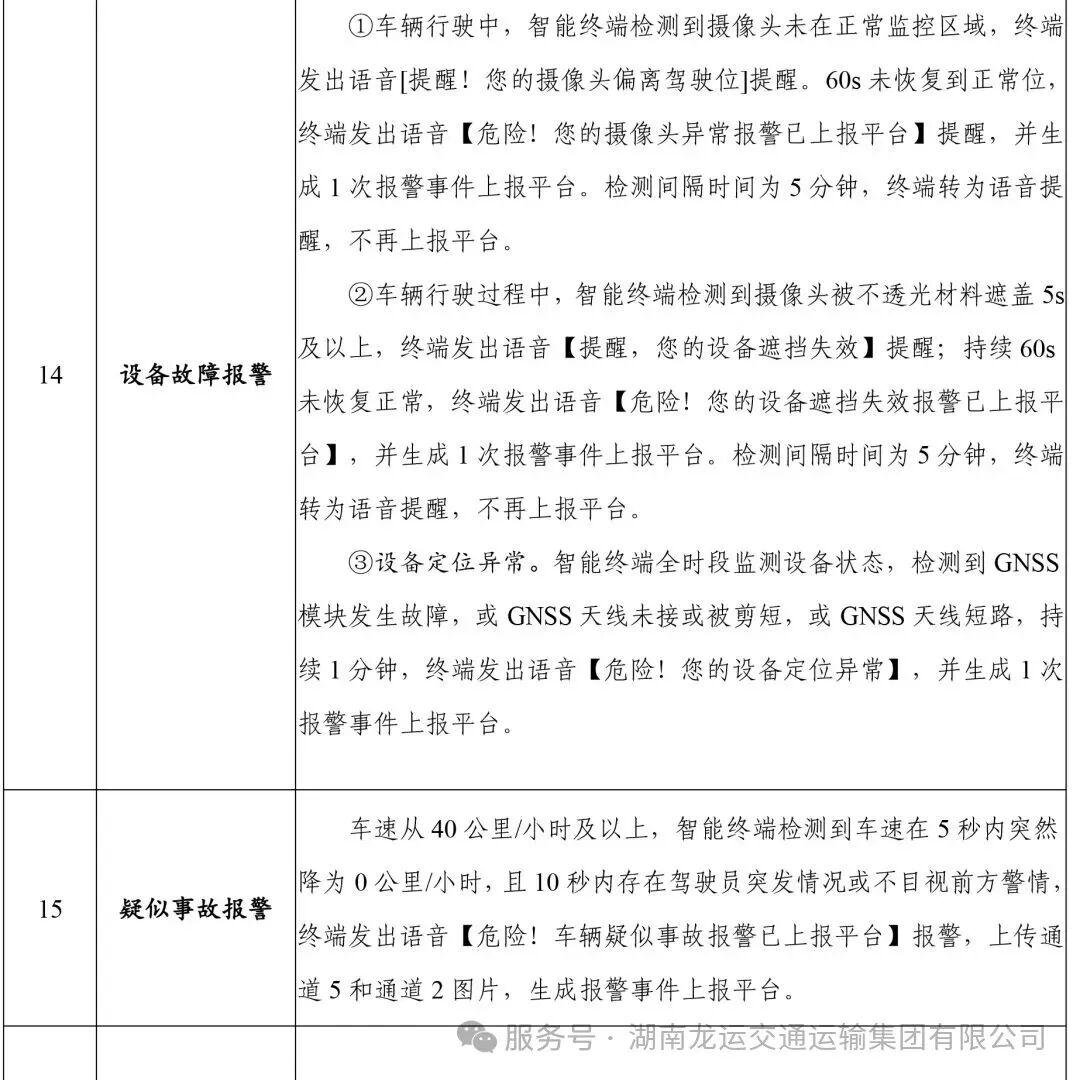
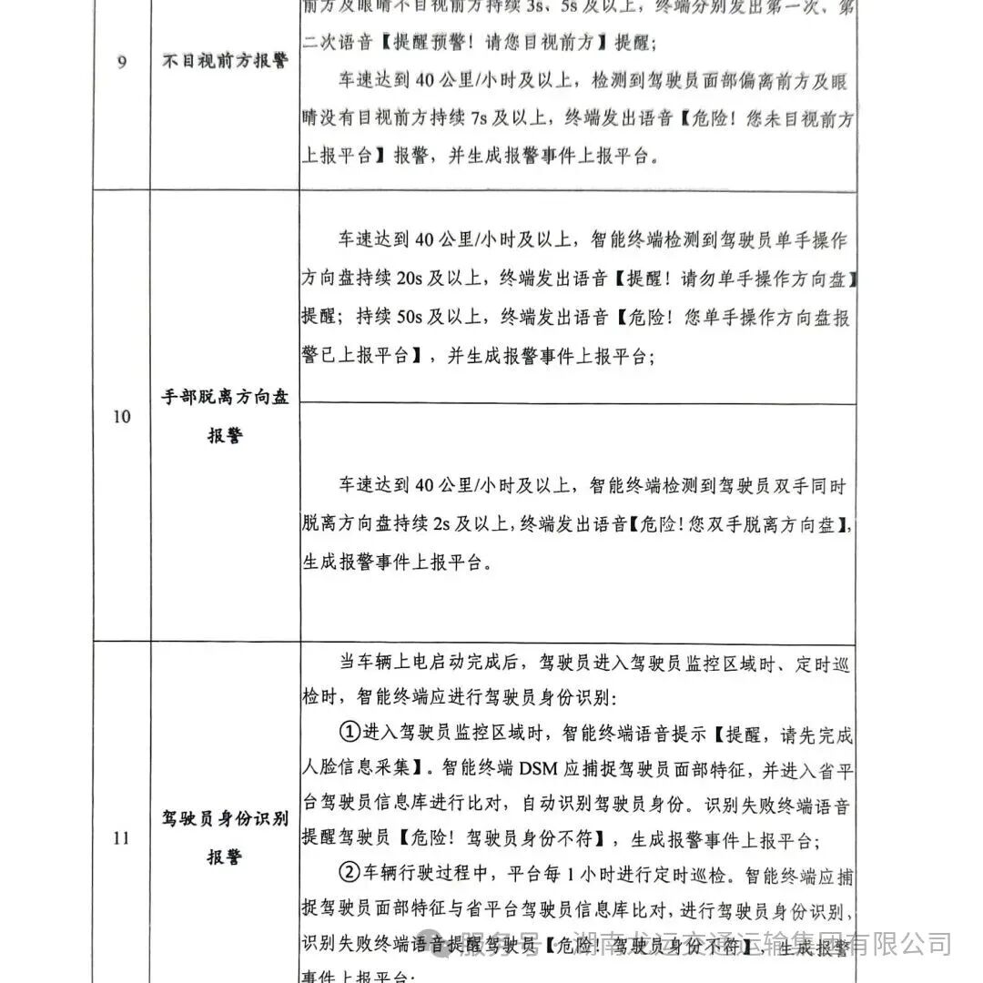
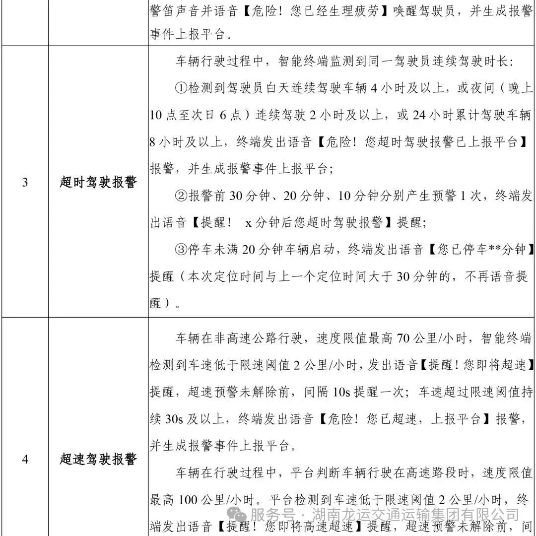
包括驾驶员突发情况报警、生理疲劳报警、超时驾驶报警、超速驾驶报警、夜间异动报警、使用手持电话报警、未系安全带报警、手部脱离方向盘报警、超员驾驶报警、设备故障报警等。
-
两客车辆智能监管平台报警规则及管理细则
|
|
|
|
|
|
|
|
本文图源:湖南龙运运输集团,左右滑动查看全部








